在buck變換器開關與負載之間插入隔離變壓器,這種隔離型buck變換器叫做Forward單端正激變換器。如下圖所示:


Forward單端正激變換器
簡單分析可知,濾波電感L在開關管關斷期間,通過續流二極管為負載提供電流。D3的作用是鉗位,其功能是完成磁芯復位。當開關管關斷時,能量通過D3泄放到電源端,保證磁芯的磁通回到零。
Buck-boost變換器
將buck、boost兩種形式的變換器結合起來,產生一種新的變換器,叫做buck-boost變換器,其結構如下圖所示:


Buck-boost變換器
這種形式的變換器輸出電壓同輸入電壓是反相的。在buck型和boost型變換器中,存在一個能量直接從電源流向負載的時間,而在buck-boost變換器中,能量先存儲在電感中,然后再流向負載。
反激變換器
若將中間段的電感,改為隔離變壓器,就得到了常用的反激變換器(Flyback變換器)。如下圖所示是單端反激式變換器的電路圖:


單端反激式變換器
由變壓器的同名端可見,在開關管的導通期間,變壓器儲存能量,當晶體管關閉時,二極管導通,能量傳遞給負載。
Cuk變換器
將buck-boost變換器進行對偶變換,可以得到cuk變換器。其電路形式如下圖所示:


Cuk變換器
其中C是傳遞能量的耦合電容。當三極管導通時,電容C的能量通過L2、C2、R回路釋放,同時對C2、L2儲能,電源對L1儲能。在三極管關閉時,L1上的電流通過二極管D續流,同時對C充電。
當要求不同極性不同電壓的輸出時,需要加入隔離變壓器,這樣就形成了隔離Cuk變壓器,如下圖所示:


隔離Cuk變壓器
其工作原理同Cuk型變換器原理一樣。C0、C1的作用是使變壓器初、次級繞組都沒有直流通過。磁芯在兩個方向磁化,不需要加氣隙,體積可以做得很小。
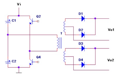
推挽變換器
如下圖所示是推挽變換器原理圖。推挽變換器有兩個三極管交替開關,以達到比單管工作電路高的輸出頻率。由于初級線圈的中心抽頭接在輸入電源的正極,這樣當一邊三極管導通時,另外一邊的三極管要承受的耐壓為兩倍的電源電壓,這對晶體管的要求較高。從安全角度考慮,實際應用常要考慮耐壓為電源電壓的3.3倍。如果輸入電源從市電(220VAC)整流,那么晶體管的耐壓要求是1000V,這樣的晶體管并不常見,所以在我國,一次電源中基本不采用推挽設計的開關電路。


推挽變換器原理圖
全橋變換器
為解決晶體管耐壓問題的方法是采用橋式電路,如下圖所示,用四個晶體管代替了兩個晶體管,增加了成本但是增加了電路的可靠性。


全橋變換器的原理電路
這種設計降低了晶體管的電壓,所以提高了可靠性。需要指出的是,串聯在一起的兩個晶體管同時導通時,晶體管會過流損壞,要避免這種情況發生。
半橋變換器
如果將全橋變換器的一個橋臂的兩只晶體管用兩個電容代替,可以節省兩個晶體管,比較經濟。但是通常兩個電容體積比晶體管還大。這樣的電路稱為半橋變換器,如下圖所示:


半橋變換器
脈寬調制型開關電源設計注意事項
1.晶體管同時導通:在雙端變換器(如推挽、橋式),有可能產生晶體管同時導通的現象,這將導致晶體管在瞬間損壞。
2.容性負載:變換器的功耗取決于電壓電流在時間軸上的重疊部分。在瞬間關斷和導通,晶體管將對容性負載充電,如果容性負載很大,晶體管的功耗將變得很大,甚至損壞。
3.集電極尖峰電壓:電感主變壓器的漏感,就像在集電極上串聯一個小電感,當晶體管電流關斷時,這個漏感將在集電極上產生尖峰電壓。如果尖峰電壓不被抑制,會擊穿晶體管。
4.變壓器工作點沿磁滯回線垂直漂移:變壓器磁滯回線工作點應該保持在中心,如果電路使之偏離中心點,磁芯將進入飽和區。磁芯進入飽和區,變壓器失去阻抗變換的作用,阻抗值急劇下降,這樣晶體管的電流將會瞬間急劇擴大而導致器件損壞。
5.電源機殼上的開關噪聲電壓:通常在開關管集電極上出現高峰值的方波,或變壓器次級輸出接地端同機殼之間出現噪聲電壓。
〈烜芯微/XXW〉專業制造二極管,三極管,MOS管,橋堆等,20年,工廠直銷省20%,上萬家電路電器生產企業選用,專業的工程師幫您穩定好每一批產品,如果您有遇到什么需要幫助解決的,可以直接聯系下方的聯系號碼或加QQ/微信,由我們的銷售經理給您精準的報價以及產品介紹
聯系號碼:18923864027(同微信)
QQ:709211280

